Ivor Williams
I help hospices and health organisations diagnose why death care systems struggle, navigate the cultural and political barriers to change and deliver practical solutions – from revealing hidden tensions to getting board buy-in for uncomfortable truths.


You have an ambitious vision for health and care transformation but lack a clear implementation path, especially in complex care environments.
You're developing digital offerings for sensitive domains – such as mental health, end-of-life care, funerals – and struggle to balance what is needed, with what works.
You need to align clinical or domain experts, technical teams, patients and customers while creating things people actually want to use over time.
See people engage with your solution, even in difficult circumstances, proving that your approach works.

With CNWL NHS Trust and Bangor University, I developed Palliate, which reduced end-of-life symptom management response time from 100+ minutes to just 20 minutes, while maintaining 80% independent usage rates by lay carers, demonstrating both cost savings and improved care quality.Learn more about Palliate
Present compelling evidence to your trustees or partners, securing the support needed to grow sustainably.

I co-created Cove - a pioneering music therapy app - from sketch to App Store in 12 weeks, with £15,000 pre-seed investment.With just an £80,000 NHS innovation grant, it was one of the first NHS-approved mental health apps; was used across CAMHS and other national services; and loved by more than 270,000 people worldwide.Learn more about Cove
Launch something that transforms how people experience care, knowing that there's a viable path for it to sustain itself.

I've helped services achieve widespread adoption, such as ReSPECT's implementation across 55% of UK health services, improving patient outcomes while reducing clinical resources.Learn more about ReSPECT
Move from "we know something's wrong" to a clear, evidence backed path forward, with your board and staff aligned behind it.

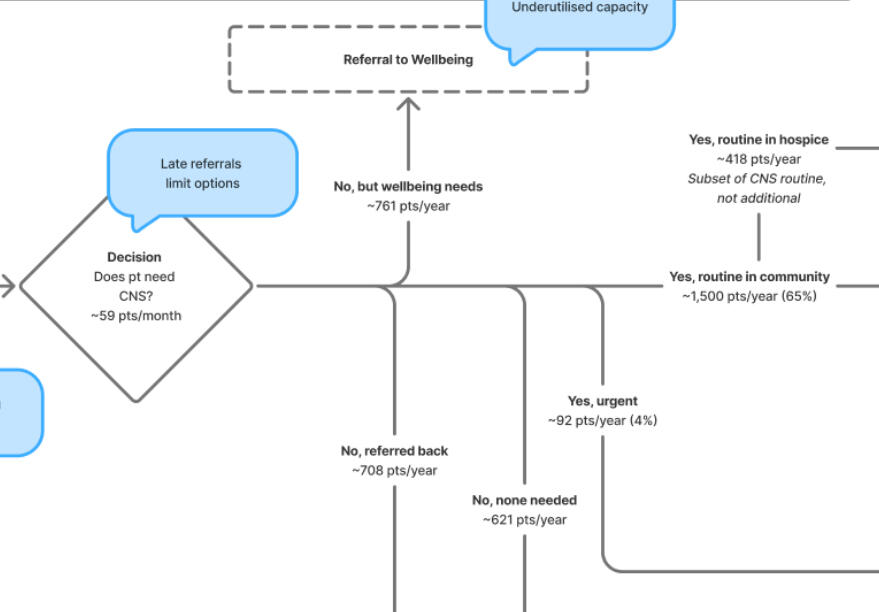
Princess Alice Hospice was struggling between excellence and reach. I mapped the system dynamics creating that trap, validated pilot-ready opportunities with external partners and delivered the clarity that turned trustee questions into confident investment into an implementation phase.

You may have already tried other agencies or consultants that don't understand (or have the time to learn about) health and death care complexities, or technical teams that miss the human dimension of sensitive domains.I can help you translate your vision, and practically implement something in a way that's both emotionally intelligent and technically viable, even if you're navigating complex environments.
He has been my design therapist, guiding me wisely on a number of key design decisions we needed to make over the last years. I would say that Ivor is the wisest designer I know.
— Louis Weinstock, psychotherapist and co-founder of Bounce Works
Ivor went over and above to research ways to refine and improve the project... His experience of systems working enabled us to navigate a complex issue with a broad range of stakeholders and deliver tangible actionable outputs.
— Sue Weaver, Head of Commissioning (Health Improvement), Public Health and Communities, Gloucestershire County Council
Ivor is an outstanding design leader. What sets him apart is his passion and deep expertise. He is highly innovative, extremely thoughtful, and a pleasure to work with... He was able to bring people on board with his vision and deliver exceptional outcomes.
— Gianluca Fontana, CEO of Prova Health










I offer a free 30-minute consultation to explore how we might work together.We can discuss (with no strings attached) your current challenges, share relevant experiences and identify possible next steps. You can also get in touch via email.
🙇 Ivor Williams
Based in London, working globally.

I help people and organisations solve complex challenges through human-centred and systemic design.With over 15 years of experience across the UK, Italy and the Netherlands, I've created everything from mental health apps to national healthcare processes.
I've pioneered end-of-life care innovation at Imperial College London's Institute of Global Health Innovation and I've led design teams at healthtech scale-up Accurx.I'm a trained end-of-life doula and mental health expert by experience.
As an entrepreneur, my ventures have been funded by NHS England, SBRI Healthcare and Bethnal Green Ventures. They've focused on a wide range of health and death care areas such as digital music therapy, advance care planning and death awareness.
I speak globally at design and healthcare conferences, from IxDA and European Health Care Design conference to the Scottish and European Parliaments.I am an Honorary Practice Fellow at Imperial College London. I was previously Visiting Professor of Information Design at Università Iuav di Venezia (University of Venice) and taught design at Design Academy Eindhoven and the Glasgow School of Art.

Through careful research design, I've helped organisations understand complex needs and create innovative solutions - like developing a blueprint for children's hospice care that defined new operational models, increasing care capacity through four innovative service prototypes.

I helped Larger Us understand how communities grieve during crises. I co-authored an actionable report used widely during COVID-19.

I helped St Christopher's Hospice understand their nurses' needs for professional development, and prototyped key improvements for their new learning platform.
Ivor is very thoughtful about how he hold his wisdom on a topic that wider society/others have considerably less comfort or experience talking about.
— Iona Lawrence, co-founder of The Decelerator and the Jo Cox Foundation
His management style, allowing designers space to explore solutions, fosters a supportive and creative environment. His calm approach to busy schedules brings stability to the team, especially during periods of change.
— Veron Lai, Head of Design, Accurx
Ivor has boatloads of integrity, vision, and creativity – making him someone I love talking to and trust deeply.
— Casper ter Kuile, Sacred Design Lab

Book a free, no obligation 30-min chat to discuss the challenges you are facing, or get in touch via email.If you'd like me to speak at your conference or event, just let me know.